IIBCE en informe Frontiers 2025

El informe Frontiers 2025: The Weight of Time. Facing a new age of challenges for people and ecosystems, publicado por el Programa de las Naciones Unidas para el Medio Ambiente (PNUMA/UNEP), reúne...

El informe Frontiers 2025: The Weight of Time. Facing a new age of challenges for people and ecosystems, publicado por el Programa de las Naciones Unidas para el Medio Ambiente (PNUMA/UNEP), reúne...
División Neurociencias
DEPARTAMENTO DE NEUROCIENCIAS INTEGRATIVAS Y COMPUTACIONALES
UNIDAD ASOCIADA A LA FACULTAD DE MEDICINA - DESARROLLO Y EVOLUCIÓN NEURAL

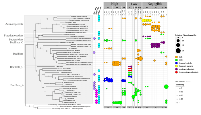
Un estudio reciente publicado en la revista Bioprocess and Biosystems Engineering analiza los mecanismos biológicos involucrados en la producción de biohidrógeno mediante fermentación oscura, una...

El «limpiafondos», un pez común en nuestras peceras, será un nuevo modelo para investigar la neurociencia de los sentidos.
En virtud de la Ley Nro. 20446 Presupuesto 2025-2029, en su artículo 46 se establece la supresión de la "Dirección Nacional de Innovación, Ciencia y Tecnología" (DICYT), Unidad Ejecutora...
IIBCE | Hasta 5/02, 12 h
IIBCE | Hasta 5/02, 12 h
IIBCE | Hasta 4/2, 12 h