¿Cuándo debe desplegarse la encuesta?
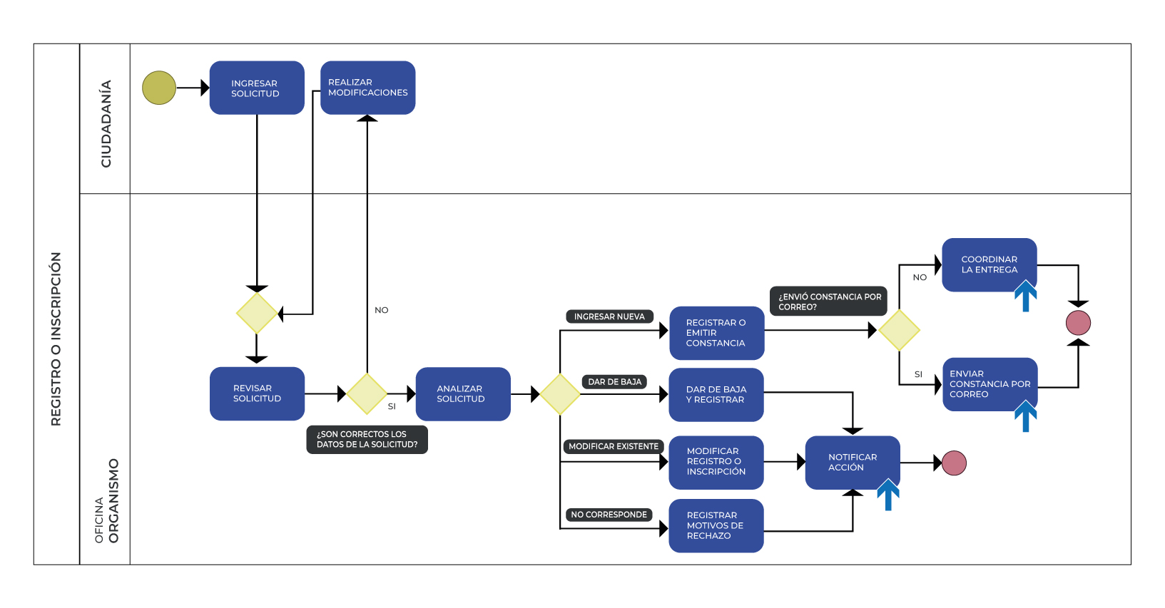
El siguiente diagrama muestra un modelo teórico que representa el servicio digital 'Registro e inscripción'. Su objetivo es ilustrar en qué momento del proceso se puede presentar la encuesta para que la persona la pueda responder.
El diagrama de modelado de encuesta se organiza de la siguiente forma:
- Parte superior: “Ciudadanía”.
- Parte inferior: “Funcionario”.
Flujo principal:
- Se ingresa una solicitud desde la ciudadanía.
- El funcionario revisa la solicitud y decide si los datos son correctos:
- Si no son correctos, la persona que inició la solicitud realiza modificaciones.
- Si son correctos, el funcionario analiza la solicitud.
- Tras el análisis, hay cuatro opciones:
- Registrar o inscribir y emitir constancia.
- Dar de baja y registrar.
- Modificar el registro o inscripción.
- Registrar motivos de rechazo.
- Si se emite la constancia, se decide si enviarla por correo:
- Si, se envía por correo.
- No, se coordina la entrega.
- Las demás acciones notifican a la persona que inició la solicitud.
- Todas las acciones terminan el proceso.
Las flechas indican el orden de los pasos. Las decisiones están marcadas con rombos. Los finales tienen círculos rojos.
Según el flujo y las decisiones que se tomen, la encuesta debería mostrarse al finalizar las tareas ‘Notificar acción’, ‘Enviar constancia por correo’ y ‘Coordinar la entrega’. De esta manera, todos los posibles caminos del proceso estarán cubiertos, asegurando que la encuesta se envíe sin importar cómo termine el proceso.
Si el servicio digital finaliza con una acción realizada directamente por la persona o no se dispone de un correo electrónico para enviar la encuesta, esta puede mostrarse en pantalla para que sea completada en el momento.
Nota: Las flechas gruesas de color celeste en el diagrama no forman parte del modelado BPM, ya que no son elementos del estándar BPMN. Se incluyen únicamente para indicar en qué punto del proceso se debería enviar la encuesta a la persona solicitante.
