Oncogenes del VPH y radiación UVB

Un equipo de investigación publicó recientemente en la plataforma Research Square un preprint que analiza cómo los oncogenes del virus del papiloma humano tipo 18 (HPV-18) modulan la respuesta de queratinocitos humanos frente a la radiación UVB, un factor ambiental relevante en procesos de carcinogénesis.
Los queratinocitos son las células principales de la epidermis y de otras superficies epiteliales, como la mucosa oral, y cumplen un rol central en la protección frente a agresiones externas. La radiación UVB puede provocar daño en el ADN, lo que normalmente activa mecanismos de muerte celular programada, como la apoptosis, o procesos de daño irreversible como la necrosis, para evitar la propagación de células alteradas.
El trabajo, de carácter interinstitucional, cuenta con la participación de Paola Hernández, investigadora del IIBCE, junto a los docentes de la Facultad de Odontología Jimena Hochmann y Miguel Arocena. El estudio compara queratinocitos normales con células equivalentes que expresan los oncogenes virales E5, E6 y E7, conocidos por interferir con los sistemas de control del ciclo celular y favorecer la supervivencia celular.
Los resultados muestran que, si bien la radiación UVB induce niveles similares de daño al ADN en ambos tipos celulares, las células que expresan oncogenes de HPV-18 presentan mayor viabilidad y menores marcadores de apoptosis y necrosis tras la exposición. Además, estas células muestran una reducción de las alteraciones en la arquitectura nuclear inducidas por la radiación, lo que sugiere una mayor estabilidad estructural del núcleo.
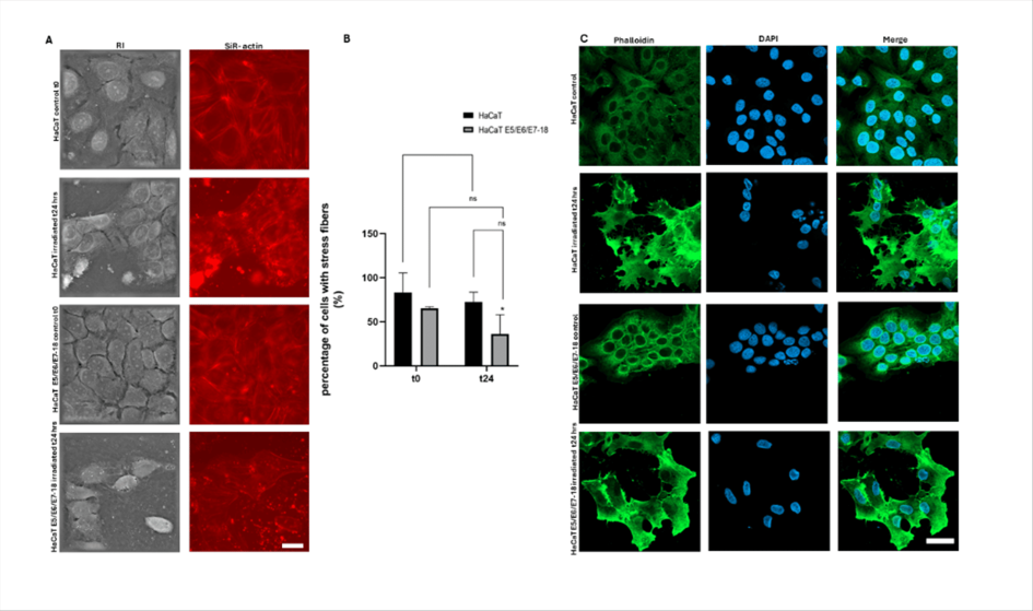
A través de análisis del citoesqueleto —la red de filamentos que da forma y soporte a la célula— y de modelización mecánica, los autores proponen que estas diferencias están asociadas a cambios en la organización del actinocito, el entramado de filamentos de actina que transmite fuerzas mecánicas dentro de la célula. En particular, se observa una modificación del estrés traccional, es decir, de las fuerzas que las células ejercen sobre su entorno y sobre su propio núcleo, lo que influye en su forma, rigidez y estabilidad frente al daño.
En conjunto, estos hallazgos aportan información clave sobre posibles mecanismos mediante los cuales los oncogenes virales pueden cooperar con la radiación UVB para favorecer procesos asociados a la carcinogénesis oral.
Este preprint —actualmente en etapa de revisión por pares— representa un avance en la comprensión de las interacciones entre factores virales y ambientales en la biología celular y sus implicancias para la salud humana.
Preprint en Research Square https://www.researchsquare.com/article/rs-8272583/v1
Las imágenes, tomadas de la publicación, muestran niveles de daño al ADN después de la exposición a UVBR evaluados mediante niveles de γH2AX y cambios en el citoesqueleto de actina después de la exposición a UVBR.
Galería de imágenes

Cambios en el citoesqueleto de actina después de la exposición a UVBR Descargar imagen : Cambios en el citoesqueleto de actina después de la exposición a UVBR
