Ejemplos y casos prácticos
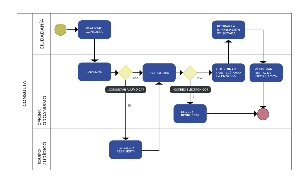
Este es el modelado de un trámite de Consulta, donde la persona elige si la respuesta la retira por correo electrónico o por medio de un informe de manera presencial.
El diagrama de flujo del proceso de atención a consultas jurídicas está dividido horizontalmente en tres secciones o "carriles", que representan a los actores del proceso: Ciudadano, Funcionario y Responsable Jurídico.
- Ciudadanía:
Inicia el proceso con la acción “Realizar consulta”.
- Funcionario:
Recibe la consulta y ejecuta la actividad “Analizar”.
Se toma una decisión: ¿Consultar a Jurídica?
- Si la respuesta es sí, la consulta pasa al Responsable Jurídico.
- Si la respuesta es no, el funcionario procede directamente a “Responder”.
- Responsable jurídico:
Ejecuta la actividad “Elaborar respuesta”.
Luego la respuesta vuelve al funcionario, quien realiza la actividad “Responder”.
- Funcionario (continúa):
Se evalúa otra decisión: ¿Correo electrónico del ciudadano?
- Si la respuesta es sí, se realiza la actividad “Enviar respuesta” por ese medio.
- Si la respuesta es no, se realiza la actividad “Coordinar por teléfono la entrega”.
- Ciudadanía
- Realiza la acción “Retirar la información solicitada”.
El funcionario realiza la actividad “Registrar retiro de información”, lo que marca el fin del proceso (indicado con un círculo rojo).
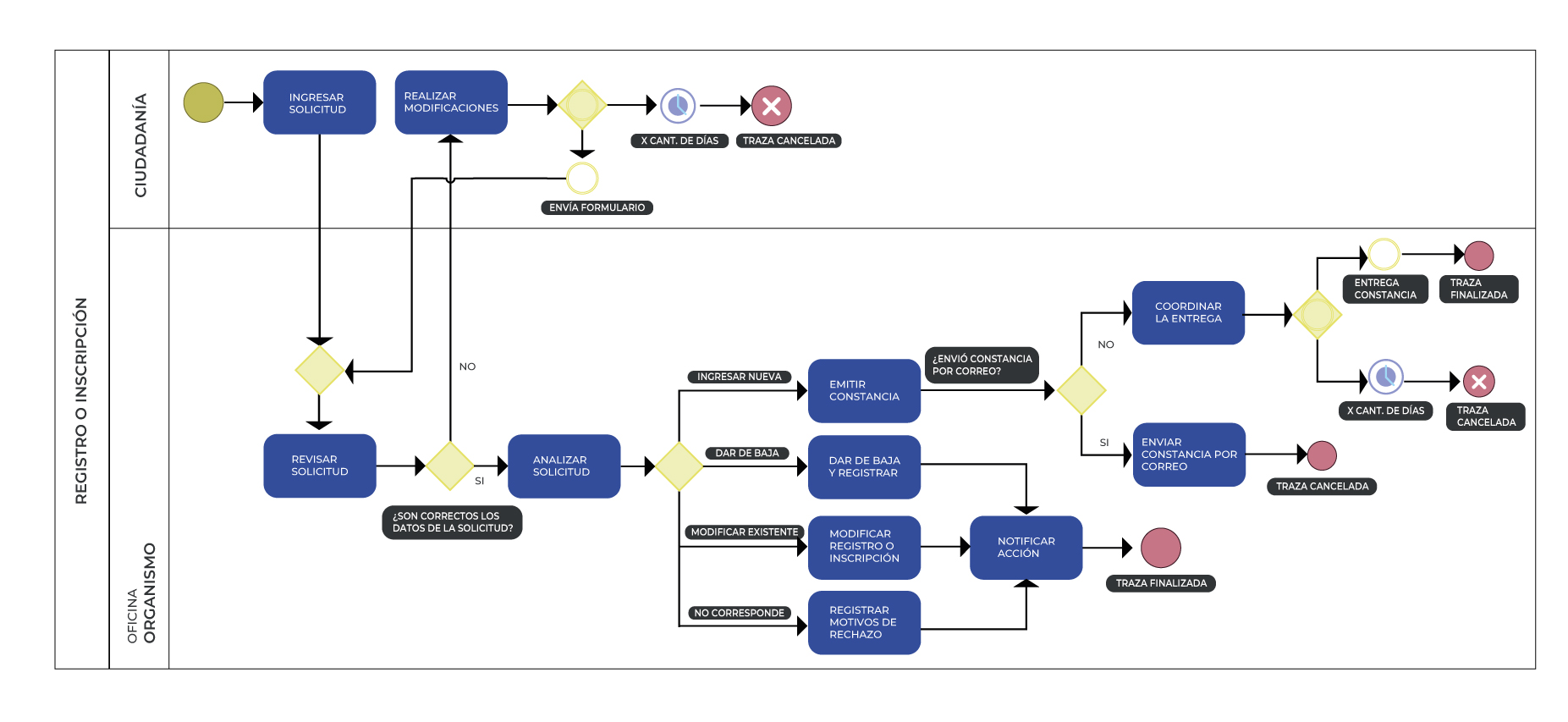
El siguiente ejemplo, es un trámite de registro o inscripción, donde la persona ingresa la solicitud y luego desde el organismo se analiza la misma, para luego responder a la persona.
En el modelado se puede ver el uso de dos compuertas exclusivas basadas en eventos, por medio de estas, se toma un camino u otro dependiendo de un evento que ocurre, están representados dos eventos simples (Envío de formulario, Entrega de constancia) y dos temporizadores. La primera compuerta representa cuando la persona tiene el trámite en su bandeja para realizar las modificaciones que le indicaron y no realiza las mismas, pasados X días el trámite se cancela, o en caso contrario la persona envía el formulario con la información.
También se puede ver modelado cada fin del trámite o cancelación de este, todos los caminos del trámite tienen un fin y se representa que debe configurarse allí una traza de fin, y en los cancelados una traza de cancelado.
El diagrama de flujo del proceso de registro o inscripción se encuentra organizado en dos carriles horizontales: el superior corresponde al “Ciudadanía” y el inferior al “Organismo”. El flujo se inicia en el extremo izquierdo con el ingreso de una solicitud por parte de la ciudadanía.
- Ciudadanía:
- Inicia el proceso con la actividad “Ingresar solicitud”.
- Luego se muestra “Realizar modificaciones”, que se conecta con el proceso del funcionario mediante el nodo “Envío formulario”.
- Desde ese punto, si no se avanza en un plazo determinado (indicado como “n días”), el trámite se cancela.
- Organismo – Registro o Inscripción:
- Comienza con la actividad “Revisar solicitud”.
- Un rombo de decisión pregunta: “¿Están correctos los datos de la solicitud?”
- Si la respuesta es “No”, el flujo vuelve a “Realizar modificaciones”.
- Si la respuesta es “Sí”, se pasa a “Analizar solicitud”.
Desde aquí, se presentan tres posibles acciones:
- Emitir una constancia.
- Dar de baja y registrar.
- Modificar registro o inscripción, opción que lleva a dos tareas adicionales: “Registrar motivos de rechazo” o “Notificar acción”.
Si se emite constancia, el flujo pregunta si debe ser enviada por correo:
- Si la respuesta es “Sí”, se realiza la actividad “Enviar constancia por correo”.
- Si es “No”, se pasa a “Coordinar la entrega” y luego a “Entrega constancia”.
Ambos caminos finalizan con el estado “Trámite finalizado”, representado por un círculo verde. En caso de inacción por un número de días (n días), algunos caminos finalizan en “Trámite cancelado”, indicado por un círculo rojo con una cruz.
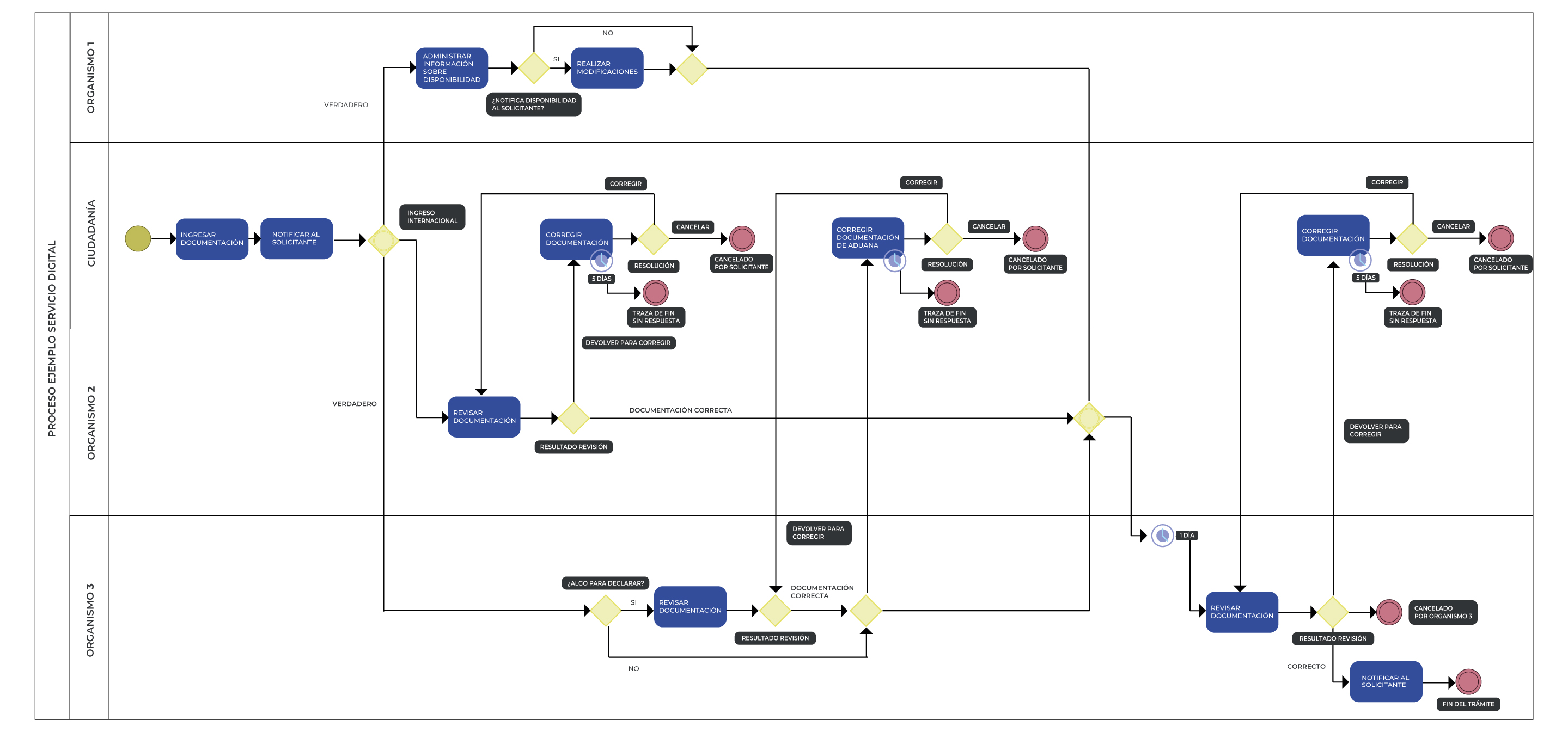
El siguiente es ejemplo de un servicio digital, donde se modela, luego de la tarea de Notificar al solicitante, una compuerta inclusiva, donde se ejecutan tres transiciones, dependiendo de una decisión basada en un dato, en este caso, si es un ingreso internacional toma ese camino, y los otros dos caminos los toma siempre (True). Esta compuerta, permite que se puedan escoger uno o más caminos.
También podemos ver representado con eventos temporizadores, la fecha límite que tiene el solicitante para realizar la tarea, y en caso de no hacerla, el trámite es cancelado o finalizado.
La imagen muestra un diagrama de flujo del proceso ejemplo de un servicio digital, orientado a la gestión y revisión de documentación presentada por un solicitante ante distintos organismos públicos. Está estructurado en formato horizontal con cinco carriles que representan a los distintos participantes del proceso:
- Ciudadanía
- Organismo 1
- Organismo 2
- Organismo 3
- (Título general del proceso): proceso ejemplo servicio digital
El propósito del proceso es gestionar un trámite digital que requiere la presentación, revisión y validación de documentación, permitiendo la interacción secuencial entre la ciudadanía y tres organismos públicos, con posibles correcciones, resoluciones o cancelaciones según los resultados.
El flujo se inicia cuando la ciudadanía ingresa la documentación. A partir de ahí, los distintos organismos intervienen para:
- Notificar a la ciudadanía sobre la disponibilidad del trámite.
- Revisar y validar la documentación presentada.
- Solicitar correcciones, si es necesario.
- Emitir una resolución final o cancelar el proceso.
Los puntos de decisión están representados por rombos amarillos con preguntas como:
- “¿Notifica disponibilidad?”
- “¿Docs OK?”
- “¿Algo para observar?”
Las posibles salidas de cada decisión incluyen:
- Continuación del trámite
- Solicitud de correcciones
- Cancelación por parte del solicitante
- Fin del trámite por falta de respuesta
Cada actividad está representada por un rectángulo azul con iconos, y los estados de cancelación o finalización están marcados con círculos rojos con una equis blanca, por ejemplo:
- “Cancelado por solicitante”
- “Fin del trámite”
También se observan relojes que indican plazos definidos, como “5 días” o “1 minuto”, asociados a esperas o respuestas del sistema o de los organismos.
