Mecanismos microbianos de producción de biohidrógeno mediante fermentación oscura

El trabajo fue realizado por un equipo interinstitucional e internacional de investigación, con la participación de Patricia Bovio y Claudia Etchebehere, investigadoras del Instituto de Investigaciones Biológicas Clemente Estable (IIBCE). El resto de los autores pertenece a la Universidad de la República (Udelar, Uruguay) y a instituciones académicas y de investigación de España, México, Italia y Brasil.
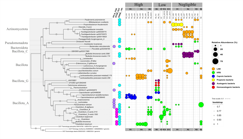
Este estudio utiliza metagenómica centrada en genomas reconstruidos (MAGs) para analizar la composición y potencial funcional de comunidades microbianas en 11 reactores productores de hidrógeno. A partir del ensamblaje y análisis de 44 genomas microbianos, los resultados revelan que los reactores con mayores rendimientos de hidrógeno se caracterizan por una sinergia entre bacterias productoras de hidrógeno, como Clostridium butyricum y Clostridium beijerinckii, y bacterias lácticas, que facilitan rutas metabólicas eficientes para la producción a partir de ácido láctico.
Por otro lado, reactores con menores rendimientos presentaron una mayor abundancia de microorganismos que consumen hidrógeno, como homoacetógenos y metanógenos, que compiten por electrones y reducen la eficiencia de producción.
Al vincular la composición de la comunidad con su potencial metabólico, este trabajo proporciona un marco conceptual para optimizar bioprocesos de biohidrógeno, tanto en términos de diseño de consorcios microbianos como de control de condiciones operativas, avanzando hacia estrategias más eficientes de conversión de residuos orgánicos en energía limpia.
