Instituto de Investigaciones Biológicas Clemente Estable

Nuestra institución
Somos referentes en el ecosistema científico del país. Trabajamos para crear conocimiento científico original en distintas disciplinas como las neurociencias, la microbiología, la genética y las ciencias ambientales.

Nuestra gente
Presentación del Instituto de Investigaciones Biológicas Clemente Estable.
Noticias
- 21/01/2026 IIBCE en informe Frontiers 2025

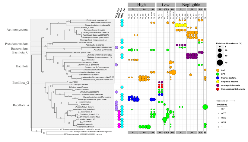
- 20/01/2026 Mecanismos microbianos de producción de biohidrógeno mediante…

- 19/01/2026 Nueva línea de investigación sobre percepción sensorial en peces

- 05/01/2026 Dos décadas de estudio sobre tarántulas

- 24/12/2025 Calendario 2026 del Instituto Clemente Estable

- 23/12/2025 Nuevos conjuntos de datos de ADN fortalecen el conocimiento…


Contacto e información institucional










